首页
山西
国内
国际
政务
理论
权威发布
原创
视频
山西视觉志
+
网站地图
首页
山西
国内
国际
政务
理论
权威发布
原创
视频
山西视觉志
手机报
数字报刊
山西日报
山西晚报
山西经济日报
山西农民报
山西市场导报
山西法治报
地方频道
大同
朔州
忻州
吕梁
晋中
阳泉
长治
晋城
临汾
运城
行业频道
教育
法治
三农
首页
>
权威发布
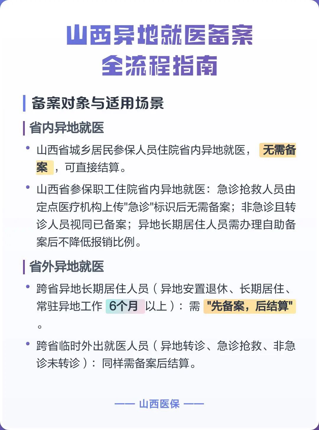
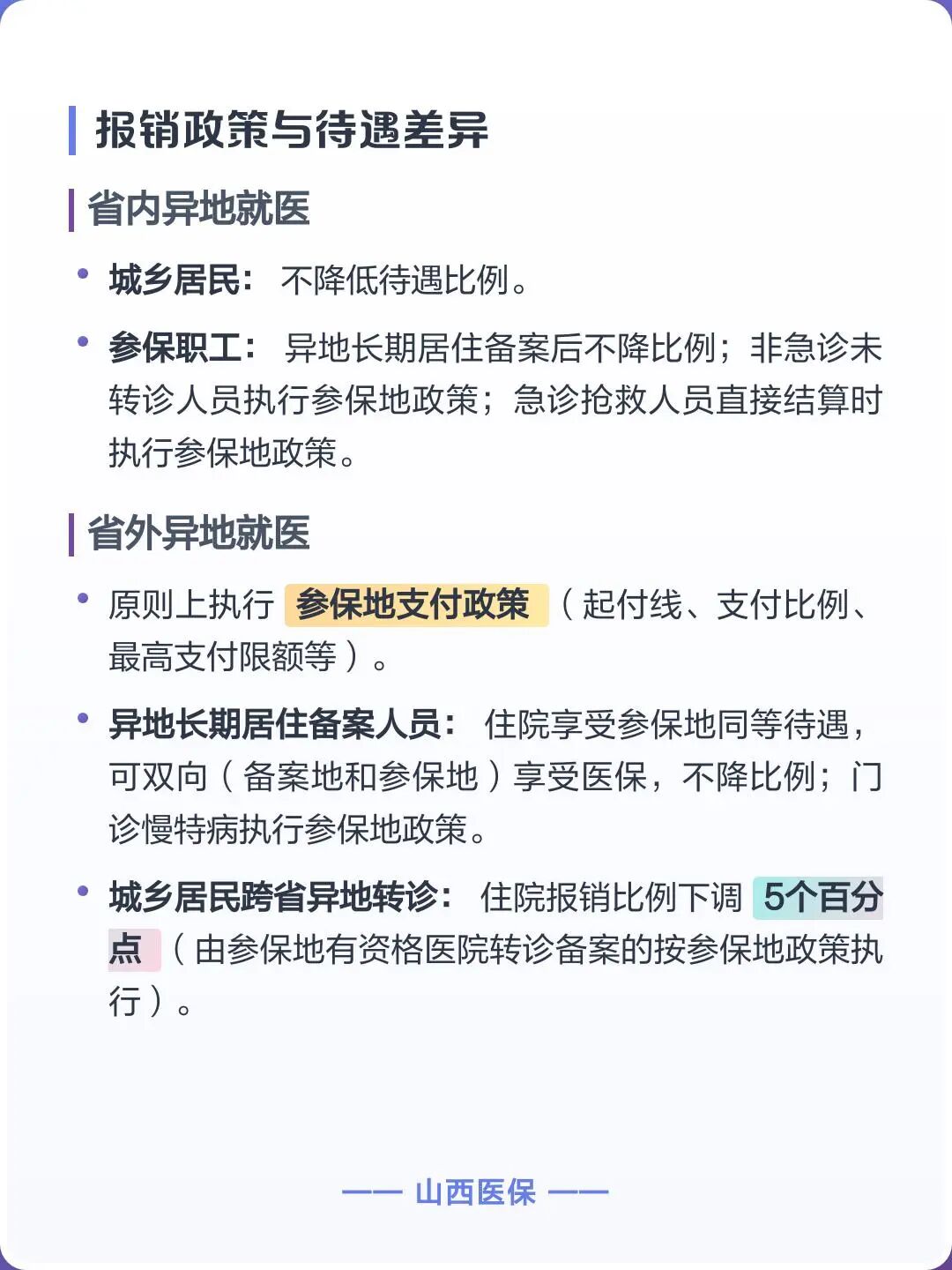
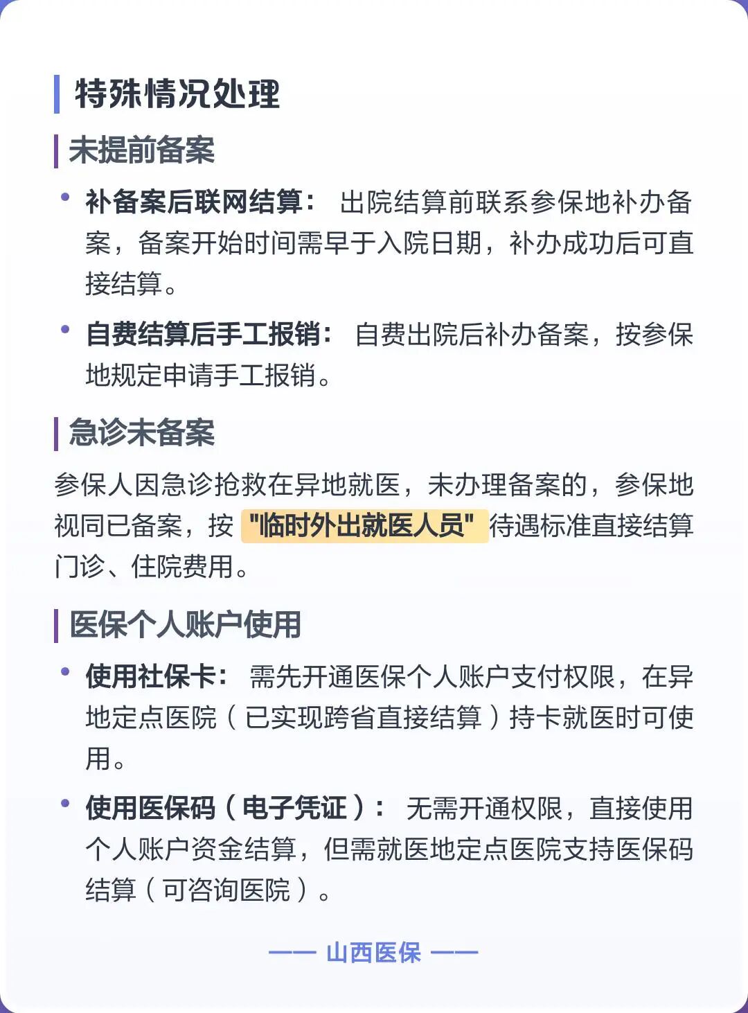
山西异地就医备案全流程指南
2026-01-26
来源:山西日报
编辑:刘洋洋
https://wan-sxxww.sxrb.com
92621
1