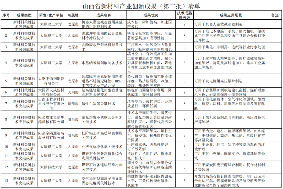
日前,省工信厅发布《山西省新材料产业创新成果(第二批清单)》,集中展示36项创新成果,为推动全省新材料产业创新成果转化、提升产业综合竞争力注入新动能。
此次清单发布是我省落实科技创新与产业创新融合发展工作部署的重要举措。自2024年起,省工信厅面向省内企(事)业单位、科研院所、高校开展新材料产业创新成果遴选,此次发布的为第二批清单。其中,关键技术突破成果24项、前沿新材料产业化成果2项、典型创新产品10项。



本次清单聚焦新材料核心领域,按三大方向遴选。一是已突破行业关键技术难题,实现填补空白的关键技术突破成果;二是面向前沿新材料产业方向,具有一定的战略价值和产业化应用前景的前沿新材料产业化成果;三是已规模化生产且技术指标领先的新材料典型创新产品。
据省工信厅相关负责人介绍,将持续推动新材料企业与具体应用领域精准对接,结合材料研发实际情况促进供需双方深度磋商,构建高效信息交互通道,加速推动创新成果从实验室走向生产线。
编辑:刘洋洋