新闻:0351-4281494  |  广告:0351-4281470  |  违法和不良信息举报中心举报电话:0351-4281485
读报
客户端
融媒矩阵
  • 微信

  • 微博

  • 抖音

  • 快手

  • 今日头条

  • 视频号

  • 百家号

  • 搜狐

  • 企鹅号

当前位置:首页 >权威发布

629个!2026年山西省级重点工程项目名单公布

时间:2026-01-07 09:43:56 来源:山西发布



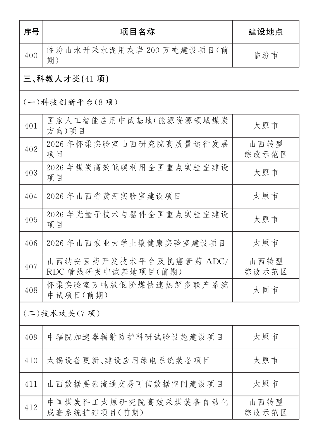
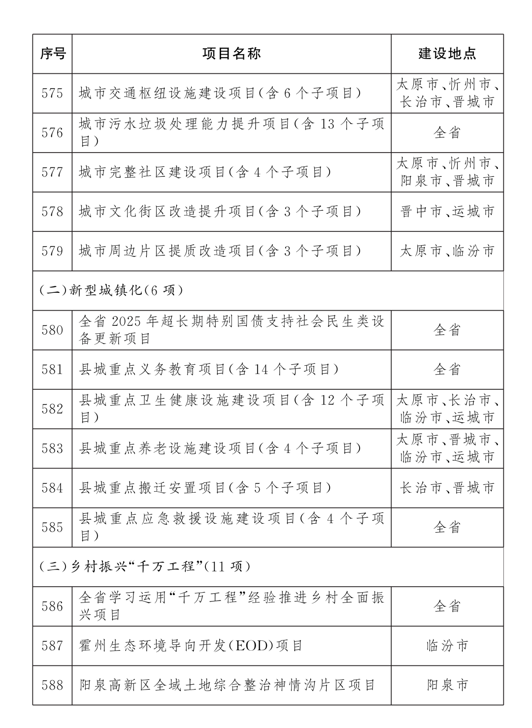
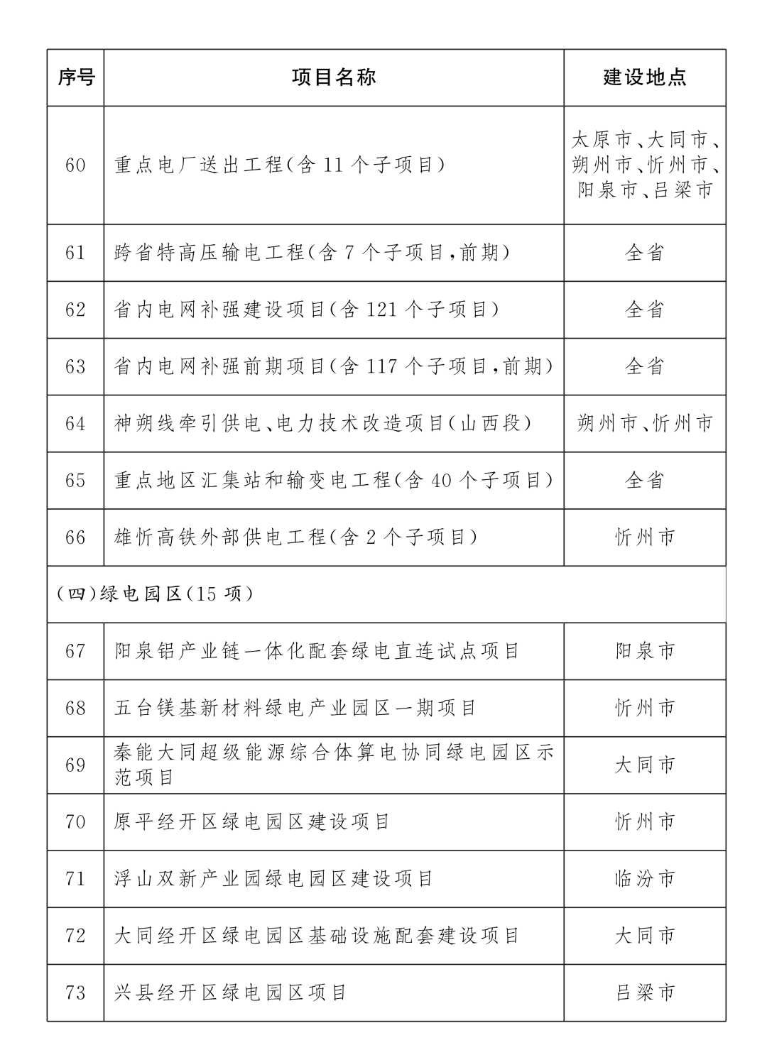
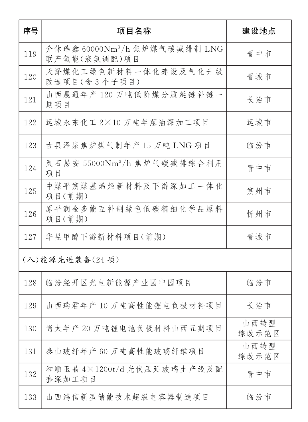
 近日,山西省政府办公厅印发通知,公布2026年省级重点工程项目名单,能源转型、产业升级、科教人才、基础设施、社会民生五大领域共629个项目入列。通知要求,要强化服务保障,协调落实建设条件,做实项目调度推进,确保项目顺利实施。


图片
图片
图片
图片
图片
图片
图片
图片
图片
图片
图片
图片
图片
图片
图片
图片
图片
图片
图片
图片
图片
图片
图片
图片
图片
图片
图片
图片
图片
图片
图片
图片
图片
图片
图片
图片
图片
图片
图片
图片
图片
图片

图片

来源 山西省人民政府网站

编辑:褚嘉琳

< >
< >